P13800 [SWERC 2023] Throwing dice 题解
题目大意
Alice 和 Bob 掷出自己的骰子,将骰子显示的点数相加,然后比较总和。总和较大的玩家获胜;如果双方总和相等,则为平局。
Alice 有 $M$ 个公骰子,第 $i$ 个骰子有 $a_i$ 个面。对于每一个骰子,得到每一个面的概率是相等的。Alice 的得分是她所有 $M$ 个骰子显示的数字之和。类似地,Bob 有 $N$ 个公平骰子,第 $i$ 个骰子有 $b_i$ 个面。
Alice 得分严格大于 Bob 的概率为 $\mathbb{P}_A$,而 Bob 得分严格大于 Alice 的概率为 $\mathbb{P}_B$。如果 $\mathbb{P}_A > \mathbb{P}_B$,输出 $\texttt{ALICE}$;如果 $\mathbb{P}_A = \mathbb{P}_B$,输出 $\texttt{TIED}$;如果 $\mathbb{P}_A < \mathbb{P}_B$,输出 $\texttt{BOB}$。
思路
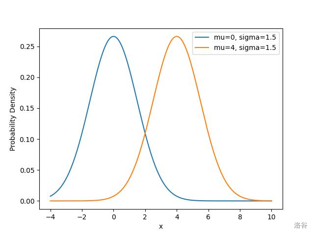
每个骰子的分布是对称的(均匀分布),因此多个骰子总和的分布成正态分布。设 $X$ 为 Alice 的总分数,$Y$ 为 Bob 的总分数,则 $X$ 和 $Y$ 都是对称随机变量。
令 $\delta = E[X] - E[Y]$。由于正态分布:
- 如果 $\delta > 0$,则 $X$ 的分布中心在 $Y$ 的分布中心右侧,因此 $P(X > Y) > P(Y > X)$。
- 如果 $\delta = 0$,则 $P(X > Y) = P(Y > X)$。
- 如果 $\delta < 0$,则 $P(X > Y) < P(Y > X)$。
因此,直接比较总期望值 $E_A$ 和 $E_B$ 即可判断谁获胜概率更大。(题目标签也是期望)

纯暴力写法
通过暴力枚举所有的期望,相加,公式:
$$ \large E_{Alice}=\sum_{i=1}^{m}\sum_{j=1}^{a_i}\frac{j}{a_i} $$
#include <cstdio>
#define MAXN 1000001
int n, m, a[MAXN], b[MAXN];
double Alice, Bob;
int main()
{
scanf("%d%d", &m, &n);
for (int i = 1; i <= m; i++)
{
scanf("%d", &a[i]);
}
for (int i = 1; i <= n; i++)
{
scanf("%d", &b[i]);
}
for (int i = 1; i <= m; i++)
{
for (int j = 1; j <= a[i]; j++)
{
Alice += j / a[i] * 1.0;
}
}
for (int i = 1; i <= n; i++)
{
for (int j = 1; j <= b[i]; j++)
{
Bob += j / b[i] * 1.0;
}
}
if (Alice == Bob)
{
printf("TIED");
}
else if (Alice > Bob)
{
printf("ALICE");
}
else
{
printf("BOB");
}
return 0;
}时间复杂度:$O(M \cdot max_a +N \cdot max_B)$
会超时,提交记录
空间复杂度:$O(n)$
第一次优化
上文公式可以优化,不难发现第二层循环可以将 $a_i$ 提取出来,即:
$$ \large E_{Alice}=\sum_{i = 1}^{m} \frac{\sum_{j = 1}^{a_i}j}{a_i} $$
将分子替换成求和公式,即
$$ E_{Alice}=\large \sum_{i=1}^{m} \frac{\frac{(1 + a_i) \cdot a_i}{2}}{a_i}=\sum_{i=1}^{m}\frac{(1+a_i) \cdot a_i}{2 \cdot a_i}=\sum_{i=1}^{m}\frac{1+a_i}{2} $$
不难发现,每一次的加法操作只和当前的 $a_i$ 有关,可以将 $a_i$ 数组简化为单个变量
代码如下:
#include <cstdio>
int n, m, a, b;
double Alice, Bob;
int main()
{
scanf("%d%d", &m, &n);
for (int i = 1; i <= m; i++)
{
scanf("%d", &a);
Alice += (a + 1.0) / 2.0; // 注意此处的精度问题
}
for (int i = 1; i <= n; i++)
{
scanf("%d", &b);
Bob += (b + 1.0) / 2.0;
}
if (Alice == Bob)
{
printf("TIED");
}
else if (Alice > Bob)
{
printf("ALICE");
}
else
{
printf("BOB");
}
return 0;
}时间复杂度:$O(n)$
空间复杂度:$O(1)$